k8凯发

网站公告: 诚信为本:市场永远在变,诚信永远不变。

地址: 广东省广州市天河区88号
电话:400-123-4567
手机:13800000000
邮箱:admin@youweb.com

第五系列

当前位置: 首页 > 服装展示 > 第五系列

Title
2023年中国优秀政务平台(数字政府)推荐及综合影响力评估结果通报

POSTTIME:2025-09-13     作者:小编     点击量:

  2023年2月,中央、国务院印发的《数字中国建设整体布局规划》指出:“建设数字中国是数字时代推进中国式现代化的重要引擎,是构筑国家竞争新优势的有力支撑。加快数字中国建设,对全面建设社会主义现代化国家、全面推进中华民族伟大复兴具有重要意义和深远影响”。同时,国务院印发的《关于加强数字政府建设的指导意见》也要求:“加强数字政府建设,是创新政府治理理念和方式、形成数字治理新格局、推进国家治理体系和治理能力现代化的重要举措。到2025年,与政府治理能力现代化相适应的数字政府顶层设计更加完善、统筹协调机制更加健全,政府数字化履职能力、安全保障、制度规则、数据资源、平台支撑等数字政府体系框架基本形成,政府履职数字化、智能化水平显著提升,政府决策科学化、社会治理精准化、公共服务高效化取得重要进展,数字政府建设在服务党和国家重大战略、促进经济社会高质量发展、建设人民满意的服务型政府等方面发挥重要作用”。

  为深入贯彻党中央国务院关于数字中国、数字政府建设的战略部署,全面落实《数字中国建设整体布局规划》《中国党务公开条例(试行)》《中华人民共和国政府信息公开条例》《国务院关于加强数字政府建设的指导意见》《国务院关于加快推进政务服务标准化规范化便利化的指导意见》以及国务院办公厅《关于依托全国一体化政务服务平台建立政务服务效能提升常态化工作机制的意见》《关于印发全国一体化政务服务平台移动端建设指南的通知》《政府网站发展指引》《政府网站与政务新媒体检查指标、监管工作年度考核指标的通知》等文件要求,为加速数字中国、数字政府建设进程,创新推动我国各级各类党务政务平台、政府网站和政务新媒体发展,中国信息化研究与促进网联合国衡智慧移动大数据联盟、太昊国际智库等权威机构于今年6月正式启动2023年中国优秀政务平台(数字政府)推荐及综合影响力评估,这是我们自2002年起连续22年以专业权威机构名义组织开展的全国优秀政务平台(数字政府)推荐评估工作。

  本次评估继续依据“分类指导、创新引领”的工作思路,以建设公开、透明、智慧、实用、便捷、高效的数字政府政务平台为目标,以太昊国际智库Tahaoo互联网+大数据评级指数作为重要参考,结合我们连续22年开展全国党务政务平台和党务政务新媒体评估的成功经验,针对全国各级党务政务平台(网站)、党务政务新媒体开展分级分类测评。尤其值得一提的是,今年以来人工智能大模型方兴未艾,为进一步创新评估体系,今年评估我们首次采用了AI智能中选,结合大数据采集、网络初选、单位自荐、专家推荐、综合评估等六大类方法推荐评选出2023年度中国最具影响力、最给力、最具动员力党务政务平台;2023年度中国领先政务网站、优秀政务网站;2023年度中国最具影响力外文版政府网站、外文版国际化程度领先型政府网站、外文版国际化程度创新型政府网站;2023年度中国最具影响力政务新媒体、优秀政务新媒体等成果以及数字政府十佳创新案例(包括2023年度数字治理、政务便民热线、“互联网+政务服务”、政务服务大厅、优化营商环境、人工智能应用以及数据共享开放等创新案例)。依次为:

  2023年度中国最具影响力党务政务平台(网站)推荐评估主要根据Tahaoo互联网+影响力指数,参考网站设计、版面布局、色彩搭配、内容建设、智能服务、网络影响、社会舆情、网民体验等指标,结合各级党务政务网站年度重点工作效能进行综合评定:

  2023年是全面落实党的二十大会议部署的开局之年,也是全面建设社会主义现代化国家新征程的起步之年。上述各级党务政务平台全面落实二十大会议精神,坚持以人民为中心,以党中央要求为根本,以推动国家治理体系和治理能力现代化为目标,扎实推进数字中国和数字政府建设,不断强化党的组织建设和工作要求,不断探索创新网站运营管理模式,融合网站和新媒体矩阵平台,多渠道多形式多维立体积极发声,引导正面舆论、凝聚网民人气、方便群众办事,在网络上弘扬主旋律、传递正能量,为我国数字经济、数字政府、数字社会、数字中国建设保驾护航。上述党务政务平台在2023年综合影响力、网民关注度持续增强,为数字中国和数字政府建设提供了重要支撑,是全国各级党务政务平台网站建设、管理和运营的典范,经评估专家组评议共同推荐为2023年度中国最具影响力党务政务平台(网站)!

  中央纪委国家监委网站以服务党和国家工作大局、新时代新征程纪检监察工作高质量发展为目标做深做实新闻宣传。今年以来,中央纪委国家监委网站一体推进主题教育和教育整顿宣传报道,全方位宣传新时代新征程纪检监察工作高质量发展的生动实践,立足宣教职责做好新时代廉洁文化宣传,稳妥有力做好舆论斗争和舆论引导,共发布稿件16984篇,客户端发布稿件近10000篇,网站内容建设和综合影响力持续加强。经评估专家组综合评议,推荐中央纪委国家监委网站为2023年度中国最给力党务政务网站!

  员网是中央组织部主管、中央组织部党员教育中心主办、央视网承办的全国党员教育平台,自上线以来员网落实党员教育管理工作条例和党员教育培训工作五年规划要求,立足新时代、新形势,以实现党员教育工作的高质量发展为目标,建设全国党建网站联盟、党性教育基地网上展馆,展示全国党员教育电视片观摩交流活动、全国党员教育培训教材展示交流活动、全国党员教育示范培训,集成全国党员干部现代远程教育专用频道、员电视栏目、手机报、微信等中组部“员”教育平台内容资源,建设形成系列化的思想理论、党内法规、政策文件、法律法规、先进典型、党务知识、课件节目等课件资源库,精心编排教育课堂、精准推动教育内容、主动创新教育方式。权威传播中央声音,积极反映基层创新实践,联系服务基层组织和广大党员,成为9800多万党员的网络互动平台和学习教育基地。经评估专家组综合评议,推荐中组部员网为2023年度中国最具动员力党务政务网站!

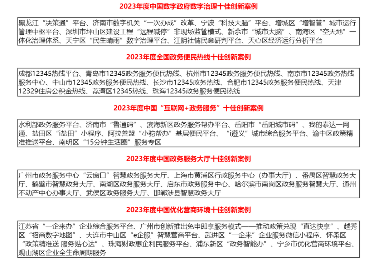
  评估要点:2023年度中国数字政府创新案例,测评包括数字政府数字治理、“互联网+政务服务”、政务服务大厅、政务便民热线、优化营商环境、政务人工智能应用、数据共享开放等创新型案例,主要依据Tahaoo数字政府服务指数和创新力指数结合各政务平台的管理、服务、设计、特色、实际应用状况等方面综合评定。

  评估要点:2023年度中国领先政务网站推荐评估主要针对各级党务政务网站工作绩效进行测评,即综合影响力、工作绩效处于领先,根据2023年政务网站评估指标体系结合Tahaoo互联网+影响力指数,参考单位自荐及专家推荐材料等综合评定。

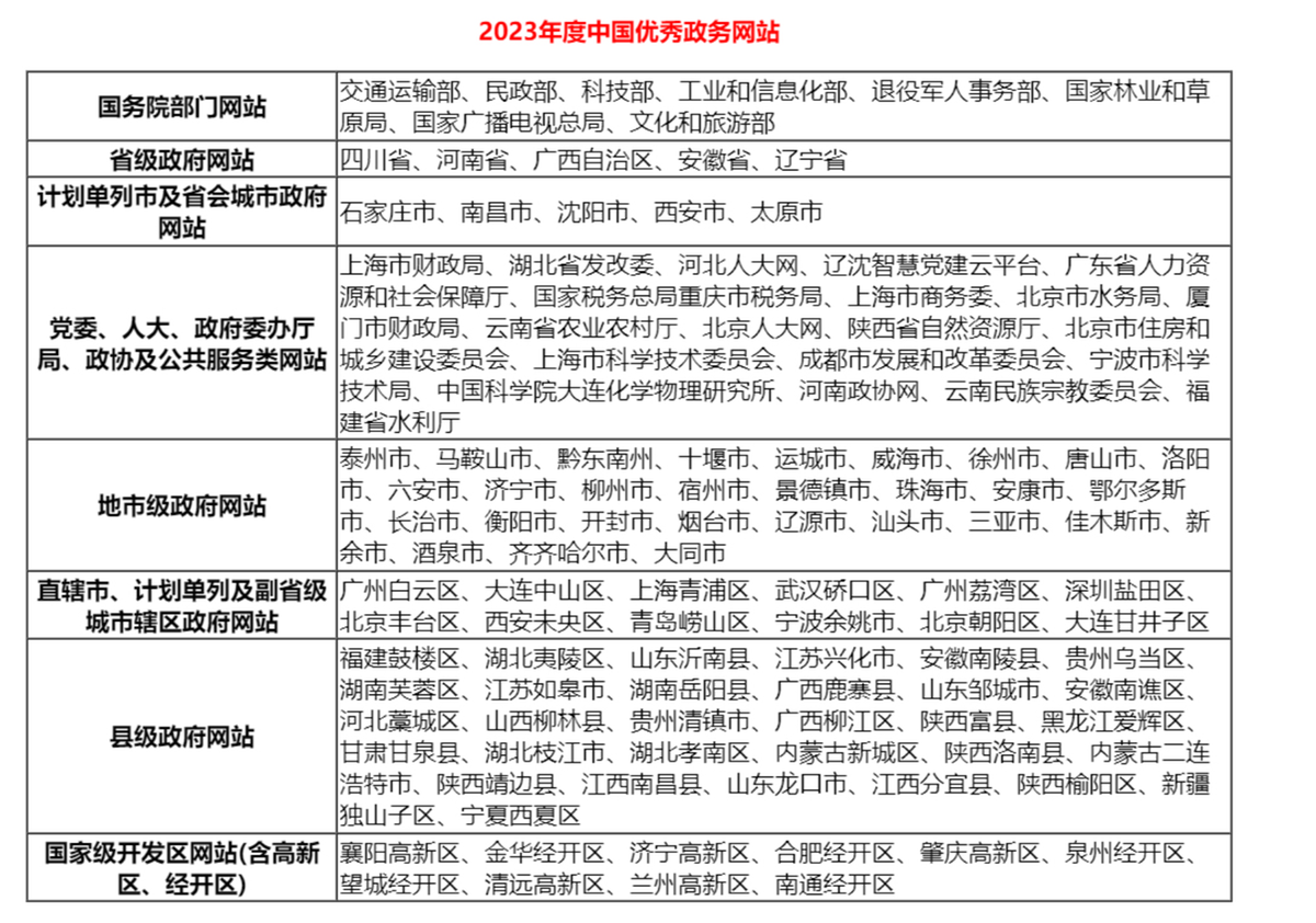
  评估要点:2023年度中国优秀政务网站推荐评估主要针对最具影响力、创新力和领先之外的党务政务网站进行测评,即综合影响力、工作绩效表现优秀,根据2023年政务网站评估指标体系参考Tahaoo互联网+影响力指数,结合各单位自荐及专家推荐材料等综合评定。

  中国信息化研究与促进网联合国衡智慧移动大数据联盟、太昊国际智库在中央权威媒体支持下连续12年组织开展全国外文版政府网站评估工作。今年的评估依据《2023年度中国政府网站外文版国际化程度评估指标》,通过软件测评、单位自荐、专家评审和综合评估等多个环节对我国外文版政府网站建设情况进行了综合分析和研究。现将评估成果予以公布:

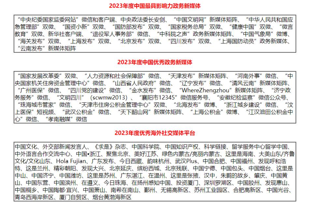
  2023年中国最具影响力政务新媒体评估依据《政府网站与政务新媒体检查指标、监管工作年度考核指标的通知》《关于进一步做好政务新媒体工作的通知》等关于政务新媒体的文件要求,评估组拟定了《2023年中国政务新媒体评估指标》《2023年度综合类外文海外社交媒体账号评估指标》,通过对全国党务政务新媒体数据的采集,从五大纬度十四个二类指标开展分析测评,采用大数据采集、抽样调查、单位自荐、专家推荐、综合测评等多种手段,推荐评估出以下最具影响力政务新媒体和优秀政务新媒体等领先成果。

  通过评估专家组对2023年全国各级各类党政平台(网站)、政务新媒体以及数字政府创新案例等进行大数据采集、网络初选、AI智能中选,结合单位自荐、专家推荐、综合评估等六大类方法进行系统分析和实际体验,参考太昊国际智库Tahaoo影响力、创新力指数就我国数字政府发展、各级各类党务政务平台(网站)、政务新媒体建设总结出以下六大发展特征:

  一、2023年2月,中央、国务院正式印发《数字中国建设整体布局规划》,全面布局数字中国建设,标志着2023年作为数字中国发展元年,以数据要素和数字技术为核心的数字化变革正式启动,必将为中华民族伟大复兴和中国式现代化进程注入强劲动能与数字活力!

  2023年是我国数字化建设和发展最具里程碑意义的一年,也称为数字中国发展元年。一是在今年2月,中央、国务院印发了《数字中国建设整体布局规划》,提出建设数字中国是数字时代推进中国式现代化的重要引擎,是构筑国家竞争新优势的有力支撑。加快数字中国建设,对全面建设社会主义现代化国家、全面推进中华民族伟大复兴具有重要意义和深远影响。《规划》还指出数字中国建设要按照“2522”的整体框架进行战略布局,分别从2025年和2035年两个阶段制定任务,不仅确定了近期数字中国建设的格局,也明确了数字中国建设未来的发展目标。二是在今年3月,中央国务院印发了《党和国家机构改革方案》,宣布组建国家数据局,10月25日国家数据局正式揭牌,明确负责协调推进数据基础制度建设,统筹数据资源整合共享和开发利用,统筹推进数字中国、数字经济、数字社会规划和建设等。从党中央国务院一系列重大部署可以看出我国高度重视数字化发展,数字化已经成为国家未来发展的核心战略,在这个万物皆数字的时代,数据要素和数字技术的发展已经成为数字经济、数字社会和数字中国的基础设施和重要支撑,将会赋能到经济、政治、文化、社会和生态等各个领域、各个行业,标志着以数据要素和数字技术为核心的数字化变革正式启动,必将为中华民族伟大复兴和中国式现代化进程注入强劲动能与数字活力!

  二、在2023年,国务院《关于加强数字政府建设的指导意见》极大的推动了我国各级政府不断探索和创新,推进政府治理流程优化、模式创新和服务能力提升,呈现出统一平台规范、统一数据中心、统一技术赋能、统一安全管理、业务整体协同、应用不断创新的一体化、整体性发展新格局!

  为进一步加速推动我国数字政府和智慧城市建设,依据上述重要文件要求,结合2023年3月19日中央办公厅印发的《关于在全党大兴调查研究的工作方案》,2023年评估专家组多次组织专家对全国数字政府以及新型智慧城市建设进行了综合调研与情况摸底,调研了近百个中央和地方数字政府案例与应用场景。通过调研发现,我国各级党政机构对数字政府建设都给予了高度重视,截至今年12月,全国有26个省建立了数字政府领导小组来推进数字政府工作,领导小组组长为省委书记或省长的占比近70%,24个省发布了数字政府相关文件或整体规划,全面系统的部署和推进数字政府建设工作。各个地市、区(县、市)在落实推进数字政府建设过程中也相继成立牵头机构,打破部门之间的壁垒,组织互联互通,实现一个跨层级、跨地域、跨部门、跨行业、跨系统的高效协同管理,构建城市级的统一政务云平台、统一数据中台、统一业务中台、统一技术中台以及统一标准规范,尤其是在之前最难实现的数据共享交换关键环节取得了突破性进展,部分城市已经打通了数据壁垒,联通了数据孤岛,在数字政府数字治理、“互联网+政务服务”、政务服务大厅、政务便民热线、优化营商环境、政务人工智能应用、数据共享开放等领域涌现出一大批创新应用,呈现出统一组织领导、统一平台规范、统一数据中心、统一技术赋能、统一安全管理、业务整体协同和应用不断创新的发展趋势,逐步探索出一种中国式数字政府建设的新模式。

  通过调研发现,部分党政机构在数字政府以及智慧城市领域的一系列创新举措尤其让人印象深刻,值得推广和借鉴。中央纪委国家监委网站连续多年蝉联全国最给力党务政务网站,其中最重要的原因之一是有了可靠的组织保障和运行体制机制,为此中央纪委国家监委专门成立了中央纪委国家监委新闻传播中心,建立报网一体化运行的工作机制,形成“报网端微”多媒体融合发展格局,有效推动其传播力影响力不断提升。在地方上,广州市政府打破常规,建设了国内首个统一数字安全运营中心,并与中国联通签署加快“十四五”期间全面数字化转型建设战略合作框架协议以及数字安全战略合作协议;济南市探索机关内部“一次办成”改革,将数字化思维、数字化认知、数字化技术,应用到机关运行的全过程、全领域,推进机关工作管理流程再造、服务模式优化、保障效能提升,形成的数字时代机关运行新模式;无锡市搭建了数据与能力“双中台”的城市大脑底座,以场景建设为突破口,把更多数字场景应用于公共服务、社会管理等领域,提升跨层级、跨地域、跨系统、跨部门、跨业务的协同管理和服务水平,更好推进数字政府建设;常州市“一网统管”建成“一基座+一平台+N场景”框架体系,以“数字政府”打通“数字应用”全场景,推动城市管理不断向着精细化和智能化发展;广州市增城区建设“增智管”平台,遵循“横向协同、纵向联动、一数一源”原则,构建统一能力底座,为各领域专题应用提供服务。湖南省宁乡市以数字政府及新型智慧城市建设为抓手,成功打造“政务服务一网通办,城市运行一网统管,部门业务一网协同,产业经济一网赋能,民生服务一屏尽享”新模式;湖南省长沙县从数据资源管理平台、大数据基础平台、应用支撑平台、数据管理标准体系、数据运营服务、数据分析服务、数据治理服务等七个方面建设长沙县数据资源融合平台。

  三、在数字中国和数字政府建设新时代,我国党务政务网站的内涵进一步扩充,被赋予了更多新使命、新要求,综合型、智能型、服务型网站平台建设有了较大的进步,各党务政务平台综合服务水平和影响力也有了较大提升。

  从2023年全国党务政务网站调研和评估结果来看,我国党务政务网站整体发展水平持续提高,尤其是面向企业和个人的政策服务、办事服务能力显著提升,总体呈现出以下几个趋势和特点:一是在数字中国和数字政府新时代我国政府网站的功能定位也正在发生变化,被赋予了更多新使命、新要求,随着数字政府快速发展,政府网站在之前信息公开、办事服务及互动交流等基础功能上进一步承载着优化营商环境、数据开放共享、服务社会治理、辅助领导决策、赋能产业发展等更多功能,并在持续新增和扩充。二是在当今多媒体融合时代,政府网站政务服务平台综合影响力通过多维度多层次的各类传播渠道持续放大,政府网站作为各级政府部门的官方平台,发布的信息具备权威、及时、准确等特性,也成为微博微信、短视频等各类新型传播渠道倚重的内容生产基地,政府网站也正在成为从中央到地方各级党政机构权威信息发布的核心枢纽。三是政府网站积极拥抱新技术朝着智能化迈进,各级政府网站积极探索利用大数据、人工智能、自然语言处理等技术,通过知识抽取、知识加工、知识表示和知识应用,构建知识库和知识图谱,向公众提供智能问答、智能搜索、政策问答、知识图谱等智能化服务,用户获取网站信息的便捷度和精准度显著提升。四是社会各界通过政府网站发布的政策文件进行解读的积极性和政务理解度普遍提高,有力推动了各级政府网站构建统一政策文件库和政策问答知识库,实现多维度分类、多维度查询、智能化推荐等功能,让政策查找更加精准,让社会公众更加便利。五是政府网站内容保障能力和站群管理能力显著加强,从全国各省级和市级政府网站建设管理情况看,各级政府高度重视内容保障和绩效考核,已经构建起全省、全市联动联合办网,数据信息安全保障,数据共享交换及时,数据应用便捷高效,逐步实现数据融通、应用融通和业务融通。

  四、我国党务政务新媒体发展进入联通、智能、服务的新时代,成为智慧城市、数字政府等建设应用的重要渠道和服务窗口,成为政务公开、服务群众的有力抓手。

  通过评测发现,我国党务政务新媒体已经进入联通、智能、服务的新时代,为政务信息发布、重大政策解读、公共服务响应、民众沟通互动等方面发挥重要作用。主要表现为:一是政务新媒体的总数量在减少,但内容和服务质量正在快速提升。在《国务院办公厅关于推进政务新媒体健康有序发展的意见》《国务院办公厅秘书局关于印发政府网站与政务新媒体检查指标、监管工作年度考核指标的通知》等文件的要求下,各级政府高度重视政务新媒体的建设、运营和管理工作,组织开展对已经开通的政务新媒体进行考评和监管,关停“僵尸”“空壳”账号,聚焦提升内容建设和精准服务水平,政务新媒体的应用和服务体验显著提高。二是随着数字政府建设的快速推进,政务新媒体的建设内容进一步加强,成为智慧城市、数字政府以及优化营商环境的服务渠道和联络窗口。三是各级党政机构在推动媒体融合过程中,着手建设数字化、智能化政务融媒体中心平台,打造整体协同、响应迅速、便捷高效的政务新媒体矩阵管理和运营体系,提升政务新媒体传播力、引导力、影响力、公信力。四是政务新媒体进入智能化时代,各级政府创新工作理念、方法手段和制度机制,充分利用大数据和人工智能等新技术全面融入政务新媒体信息采集、内容生产、平台分发、效果评价、舆情监测、运营管理、便民服务等环节,智能采集、智能分发、智能监管、智能推荐、大数据用户精准画像、用户属性分析、智能查询、智能推荐、智能问答、语音技术等一系列创新应用和场景服务在政务新媒体中不断涌现,有效提升了各级党政部门数字化、智能化管理水平和运营服务能力。

  五、新时代新使命,2023年全国外文版政府网站及海外社交媒体积极拓展传播渠道、优化传播手段,为传达价值观、推动文化交流做出了积极有成效的实践。

  党的二十大报告要求加强国际传播能力建设,全面提升国际传播效能,形成同我国综合国力和国际地位相匹配的国际话语权。构建具有鲜明中国特色的战略传播体系,提高国际传播影响力、国际舆论引导力,讲述有温度的中国故事,展现鲜明的中国形象,积极主动地塑造可信、可爱、可敬的中国形象。

  通过评测发现,2023年多个省外文网站集群已初具规模,宁夏英文网日渐完善,泰州国际传播平台、南通英文网、泉州英文网、大同英文网集群初见成效,网站内容涵盖经济、文化、教育、社会、国际交流等多个领域,向世界展示省市的魅力和实力。更多省、市、区积极构建专属的国际传播平台,发布内容愈发关注地区特色,持续加强短视频等可视化内容和互动产品的制作输出,平台的社交属性不断增强,使得用户分享、记录、创造的需求得到满足。许多省、市、区的海外社交媒体账号伴随着英文网站建立起来,多平台形成联动,通过拓展传播渠道、优化传播手段,推动人文交流、扩大国际朋友圈,传播“中国能量”。

  本次评估推荐的优秀外文版网站及海外社交平台账号案例,对于各级政府和机构加强国际传播能力建设,构建话语体系和叙事体系,推动文化交流做出了积极有成效的实践,帮助世界各国更好地了解和认识中国。

  六、2023年伴随着人工智能大模型平台和技术的迅猛发展,各级政府积极拥抱AI大模型,探索AI大模型全面赋能数字政府发展,智能化应用、政务知识库、政务知识图谱结合政府数字人建设迎来新一轮快速发展。

  2023年初,人工智能大模型技术迅猛发展,一跃成为人工智能领域的现象级应用,由此掀起了产业各方对大模型的探索热潮。国内“大厂”纷纷推出自己已经布局多年的人工智能大模型,其中尤以百度“文心一言大模型”和华为“盘古大模型”表现强劲,因其强大的算力、先进的算法和海量的数据,成为国内旗舰。同时,我国地方政府也紧跟时代步伐,不断探索创新,积极拥抱AI大模型,北京市政府、广东省政府、上海市政府、安徽省政府等多个省政府相继发布关于通用大模型的相关规划和文件,明确要将AI大模型赋能到包括数字政府在内的各个领域。一大批在数字政府领域的大模型创新典型场景已经出现,包括基于大模型“一网通办”的政务智能客服机器人、政策问答机器人、数字人、实体机器人、智能推荐、文本生成、内容质检、内容总结、12345智能市民热线;“一网统管”的智能分析、智能决策、智能任务分派、城市大脑以及“一网协同”的智能办公、工作总结、ppt生成等。大模型应用进一步提高行政服务效率,降低服务成本,转变服务方式,极大的提升了群众、企业获得信息和服务的精准度、智能度和便利度。例如:云南省政府建设办事服务一体化智能问答平台,全省政务服务网站的办事事项生产权威知识超过100万条,全面打通云南省政务服务网办事数据,通过新增智能定位,建立多层级统一事项库,聚合热点服务导航,提升语义理解能力,扩充云南特色知识图谱等,在“秒回、准回、智回”的基础上,实现“问答即服务”,让“一网通办”从“掌上可办”成为“掌上好办”转变。广州白云区积极建设用于大模型的城市级政务知识库和中文集,建立完善的知识库管理和更新体系,利用人工智能技术赋能到政务服务大厅、互联网+政务服务平台、12345市民热线等多个应用场景。我们相信,伴随着国内大模型技术平台的日益成熟,人工智能必将全面赋能数字中国数字政府建设的方方面面,为国家治理体系和治理能力现代化发挥更大的作用,做出更大的贡献。

  2025年4月10日,安徽省芜湖市无为市昆山镇三公山茶叶种植基地,千亩高山野生杜鹃在翠绿的茶园之间绚丽绽放,美轮美奂,美不胜收

  2025年4月1日,北京怀柔慕田峪长城内外山花盛开,美丽的春花把古长城打扮的多姿多娇,犹如春天里一幅壮美的风景画

  引江济淮菜巢线日,船舶航行在安徽省合肥市庐江县境内的引江济淮航道上,标志着菜子湖湿地候鸟越冬季禁航结束,菜(子湖)巢(湖)线

  2025年3月31日,江苏苏州吴中区光福镇,太湖之滨,桃花、樱花、油菜花等竞相绽放,生态优美,春景如画

  2025年2月25日,云南省昭通市绥江县,新市金沙江特大桥施工现场,工人正加紧施工。

  2025年2月7日,重庆市巫山县曲尺乡月明村一大片梅花竞相开放、灿若红霞,游客和市民前来游玩打卡,尽享春日的快乐和惬意

  2025年2月5日,福建省福清市石竹山风景区,一场非遗英歌舞、建瓯挑幡等非遗表演正在进行,让游客感受中华优秀传统文化魅力,丰富景区文化内涵和游览品质

  2025年1月20日,江西省赣州市章贡区城市中央公园内,游船与湖水、植被、高楼相互映衬,呈现出一幅冬日多彩美丽生态画卷

  2025年1月16日,受低温天气影响,山西省运城盐湖出现冬季独特的“硝花”景观,水面上的硝花形态各异晶莹剔透,美不胜收。

  一位“行者”行走在广袤的沙漠中,遮掩着绝世的面庞,一面“古镜”掩埋于厚重的沙下,刻满了时间的裂痕。

  2025年1月9日,重庆市酉阳土家族苗族自治县桃花源国家森林公园白雪皑皑,雪景如画

  2025年1月5日,在山西太原南站开往呼和浩特东站的D4022次列车前,游客合影。

  2024年12月8日,广西梧州岑溪市岑城镇木榔村,生态田园中阡陌纵横线条分明,冬韵如画。

  2024年12月10日,贵州省黔西市绿化白族彝族乡大海子村,青山环绕树木葱茏,构成一幅美丽的生态画卷。

  2024年12月6日,古城苏州街头,成片的银杏、红枫等树木色彩斑斓满目缤纷,成为一道迷人的风景。

  2024年12月6日,初冬时节,山东省青岛市即墨区灵山街道花卉种植基地的大棚里一片繁忙,种植户忙着管护花卉。

  2024年11月30日,初冬时节,河南省南阳卧龙岗文化园内,树木换上新装,宛如一幅五彩斑斓的画卷,吸引不少市民、游客前往赏景。

返回列表

地址:广东省广州市天河区88号    电话:400-123-4567    手机:13800000000
版权所有:Copyright © 2012-2018 某某网站 版权所有 非商用版本
ICP备案编号:琼ICP备xxxxxxxx号
k8凯发